印刷知识-印刷色序安排
色序安排对后期印品的呈现效果有着很大的影响,选择色序的出发点,就是根据原稿的具体情况,结合当前的工艺条件,照顾主要方面如阶调再现、色彩再现、图文清晰度、印刷均匀性和印刷重复率等,灵活安排色序。色序对于印刷人员来说,需要其具备一定知识,懂得颜色间的调配,并对于艺术的鉴赏有一定能力,只要这样,才能制作出好的印品。

印刷色序
印刷色序是指在多色印刷中以单色为单元各色印版套印的先后顺序。通俗地讲,就是在印刷上采用不同的色序安排,结果印出来的效果是不相同的,有时候印刷色序决定一件印刷品的美观与否。
通用基础色序逻辑
1、先印浅色、透明色,再印深色、遮盖力强的色。浅色油墨遮盖力弱,后印会被深色覆盖,先印能保证色彩层次。
2、先印非主色,再印主色。主色是图案核心色彩,后印可精准把控颜色饱和度和位置,避免被其他颜色干扰。
3、金属色、荧光色最后印。这类颜色遮盖力强但易被其他油墨污染,后印能保持其光泽和鲜艳度。
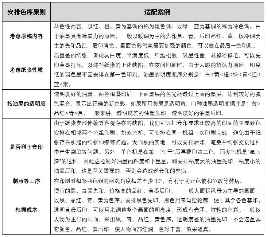
安排色序的原则
1、首先考虑原稿内容和特点安排色序。
2、考虑纸张性质安排色序。
3、按油墨的透明度来安排色序。
4、从利于套印来安排色序。
5、考虑制版等工序因素。
6、根据成本考虑色序排列。


专属色序
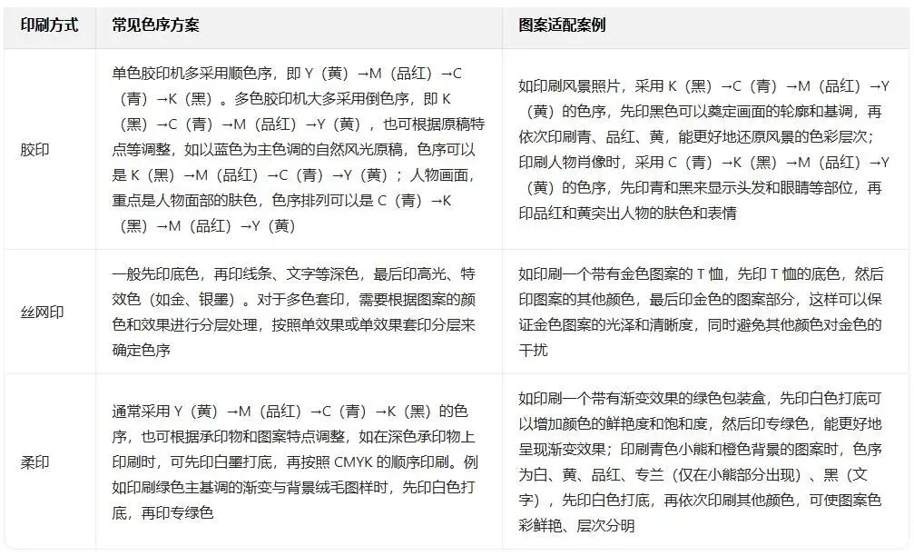
胶印:常见 CMYK 色序为 K(黑)→ C(青)→ M(品红)→ Y(黄),或 Y→M→C→K,重点避免深色压盖浅色。
丝网印刷:先印底色(大面积浅色),再印线条、文字(深色),最后印高光、特效色(金、银),适配丝网油墨的高遮盖力特性。
柔印 / 凹印:多为 Y→M→C→K,部分场景会将黑墨提前,避免深色油墨渗透影响其他颜色。

提示点击图片放大查看
特殊图案的色序
有渐变、叠印效果:按颜色深浅梯度排序,确保叠印后的颜色符合设计要求。
细小文字、精细线条:最后印对应颜色,避免被其他油墨蹭脏或模糊。
白墨打底:在深色承印物(如黑色无纺布袋、深色纸张)上,先印白墨打底,再印其他颜色,保证色彩鲜艳度。


